| নং | শিরোনাম | সেবার ধাপ | কার্যকলাপ |
|---|---|---|---|
| | |||
| ১ | সিটিজেন চার্টার | দেখুন | |
| ২ | ইউপি পর্যায়ে সরকার নির্ধারিত রেটে খাদ্যশস্য বিতরনের ভোক্তা তালিকা | দেখুন | |
| ৩ | খাদ্যশস্য সংগ্রহ | দেখুন | |
| ৪ | ফেয়ার প্রাইস | দেখুন | |
| ৫ | ওএমএস | দেখুন | |
| ৬ | ডিও ইস্যু করন | দেখুন | |
| ৭ | উপজেলা পর্যায়ে খাদ্য শস্য সংগ্রহ সংক্রান্ত কাজের বর্তমান প্রসেস ম্যাপ | দেখুন | |
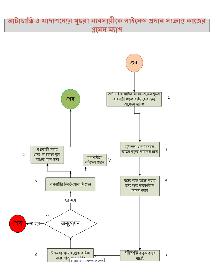
| ৮ | আটাচাক্কি ও খাদ্য শস্যের খুচরা ব্যবসায়ীকে লাইসেন্স প্রদান সংক্রান্ত কাজের প্রসেস ম্যাপ | দেখুন |